【喜讯】学校在广东省高等学校教学管理学会2025年学术年会案例征集中喜获佳绩
发布人:综合科 发布时间:2025/12/29 浏览次数:216
初审:戴驿蕴 复审:金思瞻 终审:王丽
初审:戴驿蕴 复审:金思瞻 终审:王丽
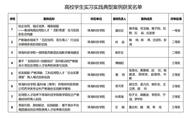
近日,广东省高等学校教学管理学会公布了2025年学术年会“高校学生实习实践典型案例”评选结果。我校在此次评选中表现出色,共荣获一等奖1项、二等奖2项、三等奖5项,并获评“优秀组织单位”。
本届学术年会以“服务就业优先战略,深化人才培养改革”为主题,旨在破解高校实习实践教育核心难题,构建就业导向的人才培养新生态。年会面向全省高校征集实习实践教学案例,共收到有效案例280项。经严格评审,最终评选出一等奖30项、二等奖50项、三等奖80项,并评选出优秀组织单位13家。
我校高度重视本次案例征集活动,积极组织动员,共有13个二级学院参与,累计报送典型案例22项。获奖案例内容涵盖集成电路实习实践新生态构建、产教融合行业实训课程体系创新实践、产教融合大湾区应用型人才培养探索与实践、工科应用型人才“企业实景课堂”育人模式创新实践等多个关键领域,集中体现了我校近年来在深化实践教学改革、推动校企协同育人方面的扎实成效与创新探索。

实习实践典型案例获奖情况

学校荣获“优秀组织单位”奖项
学校将以此次获奖为契机,进一步总结凝练实践经验,持续深化实习实践教学改革,完善校企协同育人机制,不断提升应用型人才培养质量,为服务区域经济社会高质量发展贡献更大力量。